Царь Дмитрий - самозванец
вернуться

Эрлих Генрих Владимирович

Шрифт:

I

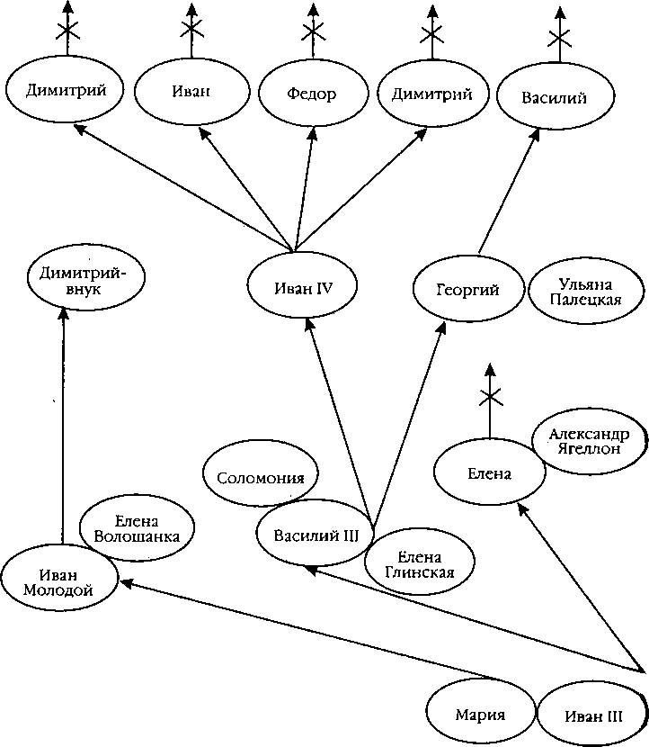
Схема 1

Генеалогическое древо великих князей Московских. Потомки великого князя Ивана III (фрагмент).

№PaSK> “

Схема 2

Схема престолонаследования в России XVI - начала XVII веков (каноническая версия)

– - — прямые родственные связи, — — движение царского венца

Схема 3

Схема престолонаследования в России XVI -начала XVII веков (реконструкция)

– -> — прямые родственные связи, — — движение царского венца

Рукопись князя Юрия. Сказание о грозном цареИвайе Васильевиче , о царедворце лукавом Борисе Годунове, о расстриге Димитрии-Самозванце и о чудесном спасении Руси промыслом Божиим и стараниями славного рода боярского Захарьиных-Романовых . .............................280

Эпилог............ 483

Приложение.......................................485

Генрих Эрлих

ЦАРЬ ДИМИТРИЙ - САМОЗВАНЕЦ?

Редактор И. Рудакова Художественный редактор А Сауков Технический редактор В. Кулагина Компьютерная верстка Т. Жарикова Корректор Л. Фильцер

ООО «Издательство «Яуза».

109507, Москва, Самаркандский б-р, 15.

Для корреспонденции: 127299, Москва, ул. Клары Цегкин, д. 18/5. Тел.: (495) 745-58-23

ООО «Издательство «Эксмо»

127299, Москва, ул. Клары Цеткин, д. 18/5. Тел.: 411-68-86, 956-39-21.

Home раде: www.eksmo.ru E-mail: lnfoOeksmo.ru

Оптовая торговля книгами "Эксмо» и товарами "Эксмо-канц»:

ООО «ТД «Эксмо». 142700, Московская обл.. Ленинский р-н, г. Видное,

Белокаменное ш., д. 1. многоканальный тел. 411 -50-74.

E-mail: receptlon@eksmo-sale.ru

Полный ассортимент книг издательства «Эксмо* для оптовых покупателей:

В Санкт-Петербурге: 000 СЗКО, пр-т Обуховской Обороны, д. 84Е.

Тел. отдела реализации (812) 365-46-03/04.

В Нижнем Новгороде: ООО ТД «Эксмо НН», ул. Маршала Воронова, д. 3.

Тел. (8312) 72-36-70.

В Казани: ООО «НКП Казань», ул. Фрезерная, д. 5. Тел. (8435) 70-40-45/46.

В Самаре: ООО «РДЦ-Самара», пр-т Кирова, д. 75/1, литера «Е». Тел. (846) 269-66-70.

В Екатеринбурге: ООО «РДЦ-Екатеринбург», ул. Прибалтийская, д. 24а.

Тел. (343)378-49-45.

В Киеве: ООО ДЦ «Эксмо-Украина», ул. Луговая, д. 9. Тел./факс: (044) 537-35-52.

Во Львове: Торговое Представительство ООО ДЦ «Эксмо-Украина», ул. Бузкова, д. 2. Тел./факс (032) 245-00-19.

Мелкооптовая торговля книгами "Эксмо» и товарами «Эксмо-канц»:

117192, Москва, Мичуринский пр-т, д. 12/1. Тел./факс: (495) 411-50-76.

127254, Москва, ул. Добролюбова, д. 2. Тел.: (495) 745-89-15,780-58-34.

Информация по канцтоварам: www.eksmo-kanc.ru e-mail: kanc@eksmo-sale.ru

Полный ассортимент продукции издательства "Эксмо»:

В Москве в сети магазинов «Новый книжный»:

Центральный магазин — Москва, Сухаревская пл., 12. Тел. 937-85-81. Волгоградский пр-т, д. 78, тел. 177-22-11; ул. Братиславская, д. 12, тел. 346-99-95. Информация о магазинах «Новый книжный» по тел. 780-58-81.

В Санкт-Петербурге в сети магазинов «Буквоед»:

«Магазин на Невском», д. 13. Тел. (812) 310-22-44.

По вопросам размещения рекламы а книгах издательства *Эксмо» обращаться а рекламный отдел. Тел. 411-68-74.

Подписано н печать с готовых диапозитивов 29.09.2006 Формат 60x90Vi6 Гарнитура «Гарамонд». Печать офсетная.

Бум. чип. Уел. печ. л. 30,0. Тираж 4000 экз.

  • Читать дальше
  • 1
  • ...
  • 144
  • 145
  • 146
  • 147
  • 148
  • 149
  • 150

Private-Bookers - русскоязычная библиотека для чтения онлайн. Здесь удобно открывать книги с телефона и ПК, возвращаться к сохраненной странице и держать любимые произведения под рукой. Материалы добавляются пользователями; если считаете, что ваши права нарушены, воспользуйтесь формой обратной связи.

Полезные ссылки

  • Моя полка

Контакты

  • help@private-bookers.win